○小城市障害者の日常生活及び社会生活を総合的に支援するための法律施行細則
平成24年10月31日
規則第23号
注 平成30年8月から改正経過を注記した。
(趣旨)
第1条 障害者の日常生活及び社会生活を総合的に支援するための法律(平成17年法律第123号。以下「法」という。)の施行については、障害者の日常生活及び社会生活を総合的に支援するための法律施行令(平成18年政令第10号。以下「令」という。)及び障害者の日常生活及び社会生活を総合的に支援するための法律施行規則(平成18年厚生労働省令第19号。以下「省令」という。)その他別に定めるもののほか、この規則に定めるところによる。
(用語)
第2条 この規則において使用する用語は、法、令及び省令において使用する用語の例による。
(支給決定等の申請)
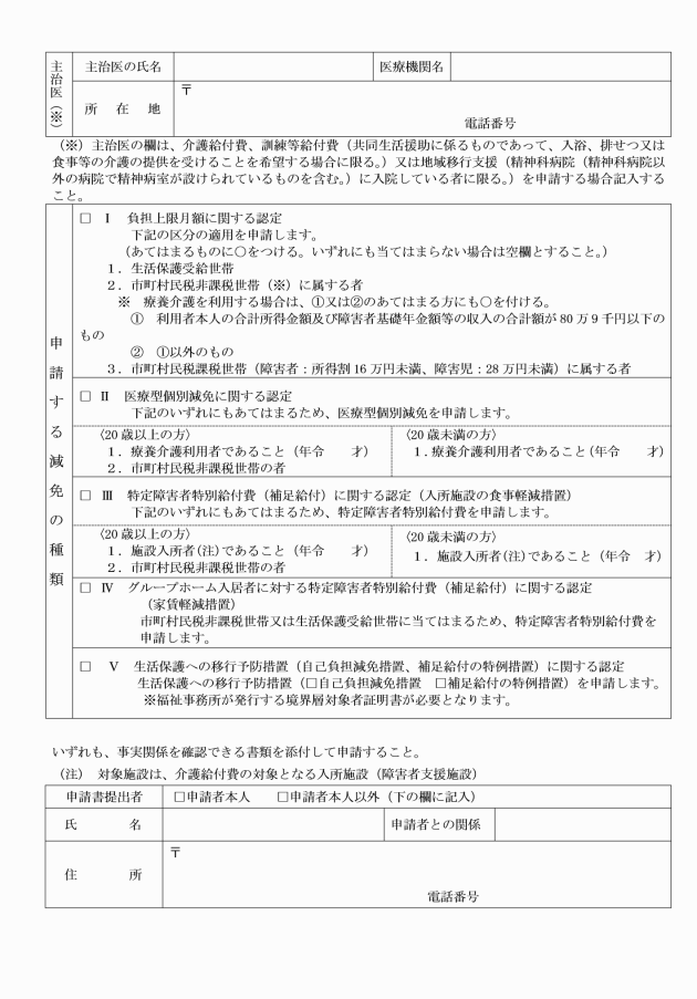
第3条 省令第7条第1項及び第34条の3第1項の規定による支給決定又は省令第34条の31第1項に規定する地域相談支援給付決定(以下「支給決定等」という。)の申請書は、(介護給付費 訓練等給付費 特定障害者特別給付費 地域相談支援給付費)支給申請書兼利用者負担額減額・免除等申請書(様式第1号)とする。
(障害支援区分の認定)
第4条 令第10条第3項の規定による障害支援区分の認定の通知は、障害支援区分認定通知書(様式第2号)によるものとする。
(支給決定等変更申請)
第6条 省令第17条又は第34条の44の規定による支給決定等の変更の申請は、(介護給付費 訓練等給付費 特定障害者特別給付費 地域相談支援給付費)支給変更申請書兼利用者負担額減額・免除等変更申請書(様式第7号)によるものとする。
(支給決定等の取消し)
第9条 省令第20条第1項又は第34条の49第1項の規定による支給決定等の取消しの通知は、支給決定取消通知書(様式第10号)によるものとする。
(申請内容の変更の届出)
第10条 省令第22条第1項又は第34条の48第1項の規定による申請内容の変更の届出は、申請内容変更届出書(様式第11号)によるものとする。
(受給者証の再交付の申請)
第11条 省令第23条第1項又は第34条の50第1項の規定による受給者証の再交付の申請は、受給者証再交付申請書(様式第12号)によるものとする。
(特例介護給付費等の支給の申請等)
第12条 省令第31条第1項又は第34条の53第1項の申請書は、(特例介護給付費 特例訓練等給付費 特例特定障害者特別給付費 特例地域相談支援給付費)支給申請書(様式第13号)によるものとする。
(特例介護給付費等の額)
第13条 特例介護給付費若しくは特例訓練等給付費又は特例地域相談支援給付費の額は、法第30条第3項又は第51条の15第2項の規定によりその基準とされる額とする。
(介護給付費等の額の特例)
第14条 法第31条の規定による介護給付費等の額の特例(以下「額の特例」という。)の適用を受けようとする者は、介護給付費・訓練等給付費等特例支給申請書(様式第15号)に受給者証及び福祉事務所長が必要と認める書類を添えて申請しなければならない。
(計画相談支援給付費の支給の申請)
第15条 省令第34条の54第1項に規定する計画相談支援給付費の支給の申請書は、計画相談支援給付費支給申請書(様式第17号)によるものとする。
4 省令第34条の55第2項に規定する計画相談支援給付費の支給の取消しは、計画相談支援給付費支給決定取消通知書(様式第20号)によるものとする。
(自立支援医療費の支給申請)
第16条 省令第35条第1項及び第45条第1項に規定する申請書は、自立支援医療費(育成・更正)支給認定申請書(新規・再認定・変更)(様式第21号)とする。
(自立支援医療申請内容変更の申請)
第18条 省令第47条第1項に規定する届出書は、自立支援医療受給者証等記載事項変更届(様式第24号)とする。
(自立支援医療受給者証の再交付申請)
第19条 省令第48条第1項に規定する申請書は、自立支援医療受給者証再交付申請書(様式第25号)とする。
(自立支援医療支給認定の取消し)
第20条 省令第49条第1項に規定する支給認定の取消しの通知は、自立支援医療支給認定取消通知書(様式第26号)によるものとする。
(補装具費の支給申請)
第21条 省令第65条の7第1項に規定する申請書は、補装具費(購入・借受け・修理)申請書(様式第27号)とする。
(平30規則21・一部改正)
2 福祉事務所長は、法第76条第1項の規定により補装具費を支給しない旨を決定したときは、当該決定を受けた障害者又は障害児の保護者に対し、却下決定通知書(様式第29号)により通知するものとする。
(令3規則5・一部改正)
(補装具費の請求)
第23条 前条第1項の規定により補装具費支給決定障害者等は、当該支給決定に係る補装具の購入、借受け又は修理(以下この条において「購入等」という。)をしたときは、補装具費支給券に支給を受けようとする補装具費の額を証する書類を添えて、補装具費を福祉事務所長に請求するものとする。
2 補装具費支給決定障害者等が、補装具を製作し、又は販売するもの(以下「業者」という。)から補装具を購入等した場合において、業者が、当該補装具費支給決定障害者等に代わって補装具費の支払いを受けることに関して当該補装具費支給決定障害者等の同意を得ているときは、福祉事務所長は、当該補装具費支給決定障害者等が業者に支払うべき額について、補装具費として当該補装具費支給決定障害者等に支給すべき額の範囲内において、当該補装具費支給決定障害者等に代わり業者に支払うことができる。
3 前項の規定による支払があったときは、補装具費支給決定障害者等に対し、補装具費の支払があったものとみなす。
(平30規則21・一部改正)
(平30規則21・一部改正)
(委任)
第25条 この規則に定めるもののほか、この規則の施行に関し必要な事項は、市長が別に定める。
附則
この規則は、公布の日から施行する。
附則(平成25年3月27日規則第8号)
この規則は、平成25年4月1日から施行する。
附則(平成25年9月1日規則第33号)
この規則は、公布の日から施行する。
附則(平成26年4月1日規則第10号)
この規則は、平成26年4月1日から施行する
附則(平成27年3月31日規則第8号)
この規則は、平成27年4月1日から施行する。
附則(平成27年12月28日規則第37号)
この規則は、平成28年1月1日から施行する。
附則(平成28年3月31日規則第12号)
この規則は、平成28年4月1日から施行する。
附則(平成30年8月20日規則第21号)
この規則は、公布の日から施行する。
附則(令和2年3月30日規則第10号)
この規則は、令和2年4月1日から施行する。
附則(令和3年3月1日規則第5号)
この規則は、公布の日から施行する。
附則(令和6年12月20日規則第27号)
この規則は、公布の日から施行する。
附則(令和7年9月24日規則第41号)
この規則は、令和7年10月1日から施行する。
附則(令和7年12月2日規則第49号)
この規則は、公布の日から施行する。
(平30規則21・全改、令6規則27・令7規則41・一部改正)


(令6規則27・一部改正)








(平30規則21・全改、令6規則27・令7規則41・一部改正)






(令6規則27・一部改正)

(令6規則27・一部改正)


(令6規則27・一部改正)


(令6規則27・一部改正)




(令3規則5・全改、令6規則27・令7規則49・一部改正)

(令3規則5・全改、令7規則49・一部改正)

(令2規則10・全改)

(令3規則5・全改、令6規則27・令7規則49・一部改正)

(令3規則5・全改)

(令2規則10・全改)

(令3規則5・全改、令6規則27・一部改正)

(令3規則5・全改)

(令3規則5・全改、令6規則27・一部改正)

(令3規則5・追加)

(令3規則5・追加、令6規則27・一部改正)


(平30規則21・全改、令6規則27・令7規則49・一部改正)

(平30規則21・追加、令6規則27・令7規則49・一部改正)

(平30規則21・全改・旧様式第31号繰下)

(平30規則21・追加)
