○市長が取り扱う個人情報の保護に関する規則
令和5年3月24日
規則第26号
(趣旨)
第1条 この規則は、個人情報の保護に関する法律(平成15年法律第57号。以下「法」という。)、小城市個人情報の保護に関する法律施行条例(令和5年小城市条例第1号。以下「条例」という。)の規定に基づき、市長が取り扱う個人情報の保護に関し必要な事項を定めるものとする。
(様式)
第2条 個人情報の開示、訂正、利用停止その他に関する文書の様式は、別表第1に掲げるところによるものとする。
(運用状況の公表)
第4条 条例第7条の規定による運用状況の公表は、次に掲げる事項を市広報に掲載し、又はインターネットを利用して閲覧に供することにより行うものとする。
(1) 個人情報の開示等の請求状況
(2) 個人情報の開示等の請求に対する決定状況
(3) 法第75条第1項に規定する個人情報ファイル簿(法第74条第2項第9号に規定する個人情報ファイルを除く。)
(4) 前3号に掲げるもののほか、必要な事項
(その他)
第5条 この規則の施行に関し必要な事項は、市長が別に定める。
附則
この規則は、令和5年4月1日から施行する。
附則(令和6年11月22日規則第21号)
この規則は、令和6年12月2日から施行する。
別表第1(第2条関係)
様式 | 名称 |
個人情報ファイル簿 | |
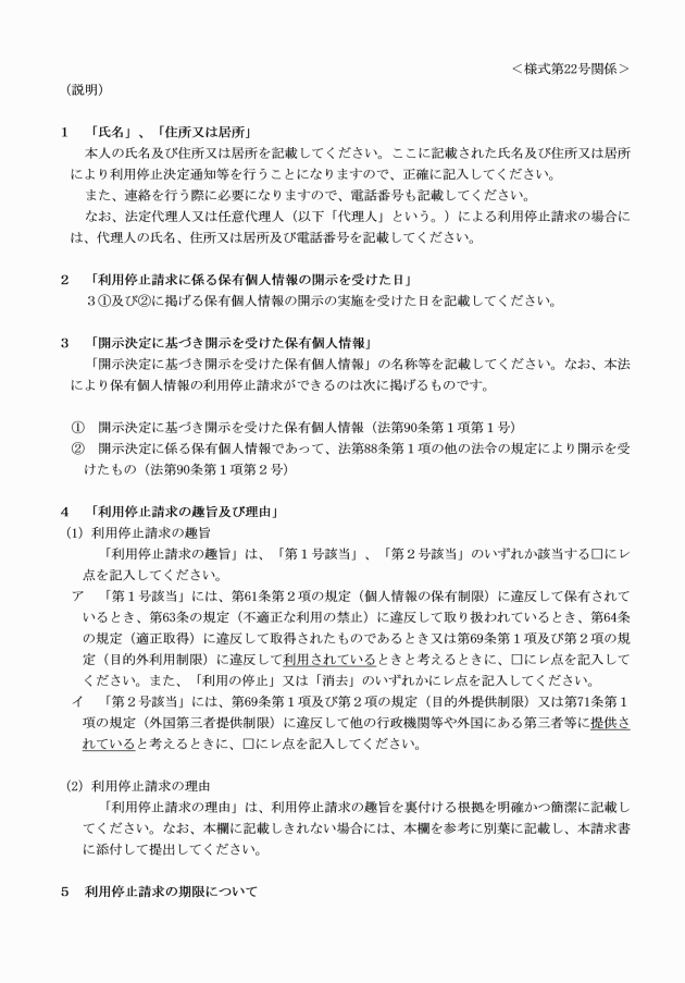
保有個人情報開示請求書 | |
保有個人情報開示決定通知書 | |
保有個人情報の開示の実施方法等申出書 | |
保有個人情報の開示をしない旨の決定通知書 | |
保有個人情報開示決定等期限延長通知書 | |
保有個人情報開示決定等期限特例延長通知書 | |
保有個人情報の開示請求に係る事案の移送について | |
保有個人情報開示請求事案移送通知書 | |
保有個人情報の開示請求に関する第三者意見照会書(法第86条第1項適用) | |
保有個人情報の開示請求に関する第三者意見照会書(法第86条第2項適用) | |
保有個人情報の開示決定等に関する意見書 | |
開示決定通知を行った旨の反対意見書提出者への通知書 | |
保有個人情報訂正請求書 | |
保有個人情報訂正決定通知書 | |
保有個人情報の訂正をしない旨の決定通知書 | |
保有個人情報訂正決定等期限延長通知書 | |
保有個人情報訂正決定等期限特例延長通知書 | |
保有個人情報訂正請求に係る事案の移送について | |
保有個人情報訂正請求事案移送通知書 | |
保有個人情報提供先への訂正決定通知書 | |
保有個人情報利用停止請求書 | |
保有個人情報利用停止決定通知書 | |
保有個人情報の利用停止をしない旨の決定通知書 | |
保有個人情報利用停止決定等期限延長通知書 | |
保有個人情報利用停止決定等期限特例延長通知書 | |
委任状(個人情報に係る開示請求用) | |
委任状(特定個人情報に係る開示請求用) | |
委任状(個人情報に係る訂正請求用) | |
委任状(特定個人情報に係る訂正請求用) | |
委任状(個人情報に係る利用停止請求用) | |
委任状(特定個人情報に係る利用停止請求用) | |
諮問書(開示決定等) | |
諮問書(訂正決定等) | |
諮問書(利用停止決定等) | |
諮問書(開示請求・訂正請求・利用停止請求に係る不作為) | |
小城市個人情報保護審査会への諮問について(通知) |
別表第2(第3条関係)
区分 | 金額 | |||
写しの作成に要する費用 | 複写機による写しの作成 | 日本産業規格A列3番まで | 白黒 | 1枚 10円 |
カラー | 1枚 50円 | |||
その他の場合 | 実費相当額 | |||
上記以外の方法により作成する場合 | 実費相当額 | |||
写しの送付に要する費用 | 郵便料金の額 | |||
備考 1枚の紙の両面に複写した場合の写しの作成に要する費用は、2枚として計算する。

(令6規則21・一部改正)















(令6規則21・一部改正)










(令6規則21・一部改正)






















